推荐阅读
-
两部门明确优化预缴申报享受研发费用加计扣除政策有关事项
-
国地税合并:简化办税流程,保证国家税收,两全其美
-
个税起征点提高至5000元?中低工薪阶层成最大获利者
-
财税小站 | 公司注册的那些坑, 一踩一个准,老板们注意避雷!
-
财税小站 | 小微企业税收优惠又有新规定了,免征增值税优惠再延长3年!
-
2017年收官季前期,11月新规影响你我他!
热门回答
-
让企业头疼的出口退税,究竟应如何办理?
-
未按时进行汇算清缴出具汇算清缴报告,会有哪些后果?
-
企业为何每年都需进行汇算清缴?能不能不做?
-
如何出口退税,有没有电子口岸系统直接申报?
-
申请一般纳税人认定,寻求代理服务究竟有何优势?
-
企业出口退税,需要了解哪些具体流程?
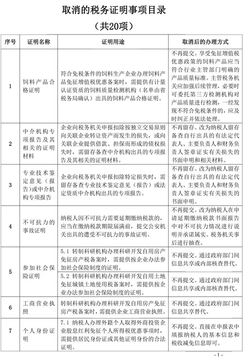
支持和服务民营经济发展 税务总局取消20项税务证明事项
12月28日,为贯彻落实党中央、国务院关于减证便民、优化服务的部署要求,根据《国务院办公厅关于做好证明事项清理工作的通知》,按照《国家税务总局关于实施进一步支持和服务民营经济发展若干措施的通知》的安排,税务总局决定取消20项税务证明事项,并发布《公告》。
12月28日,为贯彻落实党中央、国务院关于减证便民、优化服务的部署要求,根据《国务院办公厅关于做好证明事项清理工作的通知》(国办发〔2018〕47号),按照《国家税务总局关于实施进一步支持和服务民营经济发展若干措施的通知》(税总发〔2018〕174号)的安排,税务总局决定取消20项税务证明事项,并发布《公告》。随后,29日,国家税务总局办公厅又及时对该《公告》进行了解读。其内容如下:
一、制定《公告》的背景
2018年6月15日,国务院办公厅印发《关于做好证明事项清理工作的通知》(国办发〔2018〕47号,以下简称《通知》),部署各地区各部门做好证明事项清理工作。为贯彻落实《通知》要求,国家税务总局结合本部门职责对法律、行政法规、部门规章和规范性文件等设定的各类证明事项进行了全面清理,按照2018年11月16日印发的《国家税务总局关于实施进一步支持和服务民营经济发展若干措施的通知》(税总发〔2018〕174号)相关安排,决定取消一批共20项税务证明事项。
二、《公告》的主要内容及有关考虑
(一)决定取消的税务证明事项
此次决定取消的20项税务证明事项,涉及168项具体办税事项。20项税务证明事项从涉税领域来看,涉及税款征收1项,涉及税收优惠的共19项;从证明材料来源看,需要专门为办理税务事项另行从第三方取得证明材料的共5项(质量检测证明、中介机构专项报告、不可抗力事故证明等),需要提供法定证照等已有材料的共15项(身份证明、单位性质证明、房屋和土地权属证明等);从证明性质看,涉及鉴定检测证明的共2项,涉及单位性质或资质证明的共4项,涉及个人身份证明的共2项,涉及权属证明的共2项,涉及用途证明的共4项,涉及其他事实证明的共6项;从涉及的经济主体来看,涉及民营经济的共13项,涉及个人等其他主体的共7项。
(二)取消20项税务证明事项的主要考虑
一是贯彻落实党中央国务院关于减证便民、优化服务,以及更好服务民营经济发展的决策部署;二是着力精简中介机构报告、鉴定检测证明、房屋和土地权属证明等涉及民生和企业日常生产经营的证明,切实减少资料要求,切实降低费用负担,切实缩短办税时间;三是以本次清理工作为契机,进一步转变管理方式,规范监管行为,优化营商环境,不断增强税收治理能力。
(三)取消税务证明事项后的替代措施
20项税务证明事项取消后,均不需要再提供相关证明材料。其中,部分事项通过政府部门间信息共享或内部核查替代;部分事项改为行政相对人在申报表中直接填写有关信息;部分事项改为由行政相对人自行出具说明或承诺;部分事项改为行政相对人自行留存有关法定证照,以备税务机关事后核查。
(四)加强事中事后监管的相关措施
对于取消的税务证明事项,税务机关应当积极采取风险管理、大数据管理、信用管理等方式加强事中事后监管,提升监管效能。事后核查可采取抽查、必要时委托第三方检测等方式,不得将税务机关的核查义务转嫁纳税人。探索推行告知承诺制,强化对行政相对人承诺事项的事后审查,对不实承诺甚至弄虚作假的,依法予以严厉处罚。
三、《公告》施行日期
《公告》自发布之日起施行,自公告之日起,公告取消的20项税务证明事项停止执行。上述证明事项涉及的规范性文件,按程序修改后另行发布。
附:














